牢狱八字例子分析 八字测算有牢狱之灾是真的吗

时间:2026-03-25 18:23:15 来源:圣易网

在命理学中,牢狱之灾通常被形象地称为“囹圄之苦”、从八字结构来看,自由受到限制往往是由于五行气势的剧烈冲突,或是代表法律、规则的官杀星对日主构成了毁灭性的打击、在2026年这个节点回看众多的实战案例,我们可以清晰地发现,触犯法律进入高墙之内的命局,往往具备几种典型的特征:伤官见官、枭神夺食、羊刃逢冲以及财坏印。

这些组合本质上是由于“度”的失衡、官星本是约束,但若官杀过旺且无印化、无食制,则官杀化为鬼,代表法律的严惩;伤官本是才华与自由,但若伤官克官过度,则演变为无法无天、公然挑战法治。

实战案例一:羊刃逢冲与戾气引发的暴力犯罪

乾造:戊午、午月、丙午、戊子

这个八字一眼看去,满盘红光,丙火生于午月,坐下午火,月干戊土泄秀、地支三午火自刑,且日柱丙午又是典型的羊刃日、这种命局的人性格极其刚烈,脾气火爆,且带有极强的侵略性。

命局的病根在于时支的子水、子午相冲,属于典型的“羊刃逢冲”、在命理中,羊刃是把双刃剑,用好了是威权,用不好就是刀兵之灾、此命主在走壬戌大运时,壬水七杀透干,本意是想约束众火,但壬水坐戌土克地,无根之水不仅无法制火,反而激起了火的怒性。

2014年甲午年,流年与命局构成“四午冲一子”,子水彻底被冲毁、子水在命局中代表法律意识和自我约束力,被冲毁意味着理智全无、该年命主因在酒后与人发生口角,持刀伤人导致重伤,最终获刑七年。

这种牢狱之灾属于典型的“冲动型”、八字中火土太燥,缺乏金水的润泽,命主长期处于一种焦躁状态、一旦流年触动羊刃,就会像炸药桶被点燃,瞬间爆发,导致不可挽回的后果。

实战案例二:伤官见官与无法无天的经济诈骗

乾造:乙卯、己丑、壬申、乙巳

壬水生于丑月,己土官星当令透干,本是官星格、年柱和时柱透出两个乙木伤官,形成“伤官见官”的败格组合、古籍云:“伤官见官,为祸百端、”在法治社会,这种组合最容易体现为对规则的藐视和法律意识的淡薄。

此命局中,伤官乙木代表命主的小聪明、口才以及对财富的过度渴望、己土官星代表国家的财务法律、税收制度、伤官克官,说明命主一直在法律边缘试探,试图通过灰色手段攫取财富。

癸巳大运后,巳火财星生旺了官杀,但也加剧了伤官的逆反心理、2018年戊戌年,七杀透出,官杀混杂,且丑戌相刑、刑则代表法律的审判、该年命主因非法吸收公众存款、涉案金额巨大被捕。

通过这个案例可以看出,伤官见官的牢狱之灾多与“主观故意”有关、命主往往认为自己能瞒天过海,利用规则漏洞获利,结果在岁运官杀加重、克泄交加之时,东窗事发。

实战案例三:枭神夺食下的生存绝境与误入歧途

坤造:辛酉、辛丑、癸亥、乙卯

癸水生于丑月,天干透出双辛金枭神,时干透出乙木食神、这是一个非常标准且惨烈的“枭神夺食”格局、食神在女命八字中代表自由、福气以及表达的出口,而枭神则是专门克制食神的“夺命之神”。

命局中辛金力量极大,且有酉丑合金局支撑,乙木食神在时柱显得极为单薄,虽然坐下卯木有根,但被周围的金气团团围住、枭神夺食意味着命主的一生容易遭遇突然的变故,且性格孤僻、多疑,容易钻牛角尖。

在走戊戌大运时,戊土官星合住日主癸水,地支丑戌相刑,压力倍增、2021年辛丑年,流年三个辛金同时克制乙木、乙木食神代表命主的生计和自由,被彻底克死,意味着自由被剥夺。

命主实际上是因为帮人洗钱而被判刑、在枭神夺食的背景下,命主往往是因为生活所迫或是受到他人的威逼利诱,由于思维陷入死胡同,找不到合法的出路,最终选择了极端的、违法的方式来维持生计、这种牢狱之灾多带有一种“身不由己”的悲剧色彩。

实战案例四:财坏印引发的贪腐与职务犯罪

乾造:丁未、壬子、甲子、戊辰

甲木生于子月,水木清华,年干丁火调候,本是一个不错的命局、命主在体制内工作多年,职位不低、病因出在时柱的戊辰土上。

八字显示有牢狱之灾

子水为印星,代表命主的权利、名誉、清廉之气、戊土为偏财,代表欲望、金钱、命局中戊土财星坐辰土强根,一直对比劫保护下的印星虎视眈眈、这就是典型的“财星坏印”。

丙午大运后,午火冲子水印星,名誉受损的预兆显现、2022年壬寅年,虽然壬水透出,但地支寅午戌合火局,助长了财星的嚣张气焰、2023年癸卯年,子卯相刑,刑到了位。

该年命主因巨额受贿被纪委查处、财坏印的人,往往在金钱面前经不起考验,他们会为了短期的物质享受而牺牲掉长久以来建立的名誉和地位、这种牢狱之灾是“欲望扩张”的结果,在八字中表现为代表物质的土气克制了代表精神与操守的水气。

牢狱命局的深度逻辑

通过以上四个不同类型的案例,我们可以出牢狱之灾在八字中的深层运作逻辑:

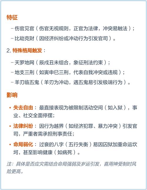
1. 五行平衡的彻底崩塌:无论是火多水干,还是金多木折,只要命局中某种力量形成绝对的碾压态势,且受克的一方是代表日主生命力或法律意识的关键点(如食神、官星、印星),灾祸便不可避免。

2. 地支“刑”的作用力:在分析牢狱之灾时,地支的刑伤(丑戌未三刑、寅巳申三刑、子卯刑)往往比冲更加隐蔽且持久、刑代表着纠缠、折磨和法律制裁,很多长期的徒刑都在命局中有明显的刑伤标志。

3. 身弱官杀无制:当日主本身力量虚弱,而岁运突然增加大量官杀力量时,日主会被这种强大的社会规则压力击垮、这类人往往是被动卷入违法事件,或是成为他人的替罪羊。

4. 羊刃与伤官的破坏力:这是两种最容易产生“攻击性”的神煞与十神、羊刃主暴力、血光;伤官主反叛、投机、当这两者在命局中失去制衡时,命主就会表现出极强的社会破坏性,从而触碰法律红线。

5. 印星被破的关键性:印星是护身之宝,代表房屋、庇护所、在牢狱命局中,印星被严重克破往往意味着失去了家宅的庇护,转而进入狭小的监牢、印星受损,本质上是道德防线的崩溃或庇护伞的倒塌。

命理干预与趋势避险

在2026年这个丙午流年,火气依然旺盛、对于八字中本来就带有羊刃、伤官见官或者枭神夺食结构的人来说,这种火旺的年份容易引发情绪的极端波动。

观察牢狱八字,并不是为了预言终结,而是为了寻找规避的可能性、如果一个命局中有“伤官见官”的基因,在择业时就应尽量远离金融、博彩等诱惑大、规则复杂的行业,转而从事艺术、技术等需要释放伤官才华的领域、如果命局中有“财坏印”的倾向,则应时刻警惕权力的寻租,加强法律知识的学习。

牢狱之灾在八字中固然有迹可循,但命由天定,运由心转、理解了五行流转中的凶险信号,在相应的岁运节点保持低调、守法、克制欲望,是命理学赋予现代人最务实的生存智慧。

牢狱之灾的共性特征补充分析

在大量的实战经验中,除了上述典型的十神组合外,还有一些容易被忽略的细节特征。

地支网罗密布:

辰多、戌多,或辰戌相见,在古命理中被称为“天罗地网”、虽然现代命理不再单纯以此断灾,但若命局中辰戌土为忌神且成势,往往代表命主的生活环境压抑,容易陷入法网。

日主入墓:

当流年或大运是日主的墓库之年,且命局中存在强烈的刑冲克害时,这种“入墓”往往象征着自由的丧失、墓库就像是一个封闭的空间,将日主困在其中。

身旺无泄与身弱无依:

身旺到极致而无食伤泄秀,性格会偏激到扭曲;身弱到极致而无印比帮扶,会因为生存压力铤而走险、这两种极端的生命状态,都是法律风险的高发区。

八字分析的精髓在于“象”与“数”的结合、看到的不仅仅是干支的组合,更是这些组合背后所代表的人性弱点、牢狱之灾,归根结底是人性的贪婪、嗔恨与痴狂在命理上的镜像反映、通过案例分析,我们不仅在学习技术,更是在体察天道规律对人类行为的制衡。